2018年中国优秀政务平台推荐及综合影响力评估结果通报
2018年4月21日中共中央总书记、国家主席、中央军委主席、中央网络安全和信息化委员会主任习近平出席全国网络安全和信息化工作会议发表重要讲话强调:“要提高网络综合治理能力,形成党委领导、政府管理、企业履责、社会监督、网民自律等多主体参与,经济、法律、技术等多种手段相结合的综合治网格局。要运用信息化手段推进政务公开、党务公开,加快推进电子政务,构建全流程一体化在线服务平台,更好解决企业和群众反映强烈的办事难、办事慢、办事繁的问题。网信事业发展必须贯彻以人民为中心的发展思想,把增进人民福祉作为信息化发展的出发点和落脚点,让人民群众在信息化发展中有更多获得感、幸福感、安全感”。10月31日中共中央政治局就人工智能发展现状和趋势举行第九次集体学习,习近平总书记在主持学习时指出:“人工智能是新一轮科技革命和产业变革的重要驱动力量,加快发展新一代人工智能是事关我国能否抓住新一轮科技革命和产业变革机遇的战略问题。要加强人工智能同社会治理的结合,开发适用于政府服务和决策的人工智能系统,加强政务信息资源整合和公共需求精准预测,推进智慧城市建设,促进人工智能在公共安全领域的深度应用,加强生态领域人工智能运用,运用人工智能提高公共服务和社会治理水平”。2018年3月5日,李克强总理在政府工作报告中提出“深化‘放管服’改革,深入推进‘互联网+政务服务’,使更多事项在网上办理,必须到现场办的也要力争做到‘只进一扇门’、‘最多跑一次’。加强政务服务标准化建设。大力推进综合执法机构机制改革,着力解决多头多层重复执法问题。加快政府信息系统互联互通,打通信息孤岛”。
与此同时,国务院办公厅连续印发了《国务院关于加快推进全国一体化在线政务服务平台建设的指导意见》《国务院办公厅关于加强政府网站域名管理的通知》《国务院办公厅关于印发进一步深化“互联网+政务服务”推进政务服务“一网、一门、一次”改革实施方案的通知》《国务院办公厅关于印发2018年政务公开工作要点的通知》等系列文件,全面系统的对一体化在线政务服务平台建设、“互联网+政务服务”建设、网站域名管理以及2018年政务公开工作等提出了新的要求,明确了我国政府信息化建设的主要任务、建设思路和规范要求。
为深入贯彻落实上述大会讲话及文件精神,结合《政府网站发展指引》《关于在政务公开工作中进一步做好政务舆情回应的通知》及《2018年第一、二季度全国政府网站抽查情况通报》等要求,中国信息化研究与促进网联合国衡智慧移动大数据联盟、中国日报网、中国高新技术产业导报社、太昊国际互联网评级等权威专业机构,于今年6月启动2018年中国优秀政务平台推荐及综合影响力评估,这是我们自2002年起连续17年以权威专业机构名义开展的评估。本次评估以“从‘互联网+’到数字中国、从电子政务到智慧政府”为主题,依据“分类指导、创新引领”的工作思路,针对全国各级党务政务网站、政务新媒体开展分级分类测评。同时,为提升评估国际化水准,我们积极引入太昊国际Tahaoo互联网+评级指数作为参考指标,以建设公开、透明、智慧、实用、便捷、高效的网络政务平台为目标,结合我们连续17年开展全国党务政务网站和政务新媒体评估的成功经验,针对各级各类政务平台实际运营状况,通过软件测评、在线申报、问卷调查、单位自荐、专家推荐、综合评估等六大类方法推荐评选出2018年度中国最具影响力、最给力、最具动员力、最具创新力党务政务网站、2018年度“互联网+”创新型政务平台、2018年度中国政务网站领先奖、优秀奖以及最具影响力外文版网站、最具影响力政务新媒体等成果,依次为:
第一系列:2018年度中国最具影响力党务政务网站
2018年度中国最给力党务政务网站
2018年度中国最具动员力党务政务网站
2018年度中国最具创新力政务网站
第二系列:2018年度中国“互联网+”创新型服务平台
第三系列:2018年度中国政务网站领先奖
第四系列:2018年度中国政务网站优秀奖
第五系列:2018年度中国最具影响力政府网站外文版
2018年度中国外文版政府网站领先奖和创新奖
第六系列:2018年度中国最具影响力政务新媒体
第七系列:2018年度中国优秀政务新媒体
现将评估结果通报如下:
第一系列:2018年度中国最具影响力党务政务网站
中国最具影响力党务政务网站推荐评估主要根据Tahaoo互联网+影响力指数,参考网站设计、版面布局、色彩搭配、智能服务、搜索引擎、社会舆情以及网民体验等指标,结合各级党务政务网站的工作效能进行综合评定。

获奖理由:
2018年是中国改革开放40周年,是十九大胜利召开后的开局年,也是决战脱贫攻坚、决胜同步小康、实施“十三五”规划至关重要的一年。2018年世界正在经历新一轮大发展大变革大调整,全球治理体系和国际秩序变革加速推进。世界经济深刻调整,经济全球化遭遇波折,多边主义和自由贸易体制受到冲击,不稳定不确定因素依然很多,风险挑战加剧。在这样的全球大背景下,上述各级党务政务网站紧密结合自身业务职能,以门户网站为核心融合微博、微信、APP以及短视频等新媒体构建起了高效实用的党务政务网络综合运营服务平台,切实推进了电子政务和数字政府建设水平,为推动国家安全、社会稳定、经济发展、精神文明建设以及保障“2018年全国两会”、“首届中国国际进口博览会”“2018年中非合作论坛北京峰会”、改革开放四十周年系列重大活动做出了贡献。上述各级党务政务网站推动了主旋律和正能量传播,成为党中央、国务院和各级党政机构在网络积极发声的主阵地,综合影响力不断提高,网民群众的参与度和满意度持续增强,是全国各级党务政务网站建设、管理和运营的标杆,经专家组推荐以上党务政务网站为2018年度中国最具影响力党务政务网站!
2018年度中国最给力党务政务网站
中央纪委国家监委网站(www.ccdi.gov.cn)、中央政法委中国长安网(www.chinapeace.gov.cn)
获奖理由:
2018年中央纪委国家监委网站认真贯彻落实习近平新时代中国特色社会主义思想和党的十九大精神,始终坚持正确政治方向、舆论导向、价值取向,坚持创新体制、创新表达、创新平台,权威精准解读党中央和中央纪委推进全面从严治党、加强党风廉政建设和反腐败斗争重大决策部署,讲好全面从严治党故事,成为党风廉政权威信息发布平台,为巩固发展反腐败压倒性胜利营造良好网络舆论氛围。网站全年累计发布信息8.2万余条,总访问量突破45亿次、日均访问量超350万次,并开通网络监督举报渠道,实现“鼠标直通中央纪委”,受到网友和社会广泛积极评价。中央纪委国家监委网站通过加强网络正能量宣传和引导为党中央全面从严治党,为加强党的长期执政能力建设,保持党的先进性、纯洁性做出了突出贡献。
中国长安网是中央政法委官方网站,至今已开通了全国32个省级长安网群、2000余家市县区级长安网群,同时中国长安网官方微博以官方身份、新媒体视角始终立足讲好政法故事,发挥微博裂变快、传播纬度大的优势,与中国长安网APP等多维立体传播平台形成优势互补。中国长安网始终立足求新求变、不断加强互动,努力做好涉政法舆论引导工作,打造政法领域网络意识形态斗争的主阵地,中国长安网微博矩阵已发展到由500余个单位组成的政法系统微博矩阵,逐步实现政法系统网站及微博全覆盖。在2018年中,中国长安网分别推出《习近平新时代中国特色社会主义政法思想》、《2018年中央政法工作会议》、《全国扫黑除恶专项斗争》、《新时代“枫桥经验”》等专题或专栏30余个,为中央深入推进依法治国和社会治安综合治理创新工作做出了突出贡献。
专家组一致推荐中央纪委国家监委网站和中央政法委中国长安网为2018年度中国最给力党务政务网站!
2018年度中国最具动员力党务政务网站
国防部网(www.mod.gov.cn)
获奖理由:
国防部网是经中央军委批准的国防部官方网站,主要发布中国国防和军队建设的权威信息,旨在对外传递中国军方声音,宣传中国国防政策,加强与外军交流合作,展示中国军队威武之师、文明之师、和平之师的良好形象,促进国防和军队现代化建设。2018年国防部网和“国防部发布”微博、微信就国防和军队建设实现融合联动,积极开展舆论斗争工作,及时发布图片、视频以及采用图解、动图、海报、H5等多种宣传手段,开展了征兵、烈士纪念日、世界军人运动会、组建退役军人事务部、首次面向社会公开招聘文职人员考试、军事政策制度改革等大项宣传。对中美关系和南海问题数次发声,明确传达强烈而清晰的信号,表明中国对南海诸岛及其附近海域拥有无可争辩的主权。目前,“国防部发布”微博发稿1647篇,粉丝已经有613万,单条日最高点击量达7000万。综合国防部网站及微博在传播中国军队声音、展示新时代中国军人风采以及凝聚强军兴军共识、普及国防科学技术等主旋律和正能量方面表现出的强大动员力,经专家组评议推荐国防部网为2018年度中国最具动员力党务政务网站!
2018年度中国最具创新力政务网站
首都之窗(www.beijing.gov.cn)
获奖理由:
首都之窗在2018年按照国务院办公厅发布的《政府网站发展指引》和北京市政府相关文件要求在做好网站整体运营和政务服务工作的同时,始终坚持“以公众为中心,以服务为宗旨”的办网原则,坚持锐意进取,大胆创新的工作思路,联合多方资源合力推进网站建设,分别对自身门户网站和微信公众号进行了较大幅度的系统优化与功能完善,已经形成了以PC端 4 大核心服务和移动端 1+6 矩阵的综合运营模式。首都之窗仅仅一个“图说北京”的专栏就汇聚有一万多名注册志愿摄影师,他们通过不同视角不同风格以不同特色的风景、栏目和文化专题,以最丰富生动的多媒体形象展现出北京这一千年古都与国际名城的历史风貌与人文精神。评估组每次打开首都之窗某一个栏目、点击某一个页面都无不感受到办网者的精心设计与精巧构思,即使一个小图标或小图片的色彩搭配与细腻布局都让人感受到专业敬业的精神与爱祖国爱首都的情感想象。首都之窗还十分注重新技术新业务的创新应用同国家大政方针的紧密结合,从2017年7月国家公布人工智能战略规划到今年10月31日中央政治局专门组织对人工智能的第九次集体学习,为响应党中央国务院号召首都之窗在2017年11月就第一时间推出了基于人工智能和大数据技术的“京京”智能问答,甚至把“京京”倾力打造成了北京市政府为全体市民网民提供网上服务的一张新名片!截止2018年11月底,通过“京京”智能问答咨询服务的网民就超过25万人次,回答准确率达到96%,“京京“不仅是目前国内精准度相对较高实用度很强的智能政务咨询问答平台,也建成了国内最大的政务智能咨询应答数据库。今年4月27日“首都之窗”作为全国首家省级门户微信公众号智能问答功能也正式上线了,围绕老百姓通过“京京”咨询的常见问题推出“供暖”“出境游办证”“税收优惠政策”“企业设立登记”“北京一证通”“老年服务”等涉及民生服务的热点专题20多个。同时,基于“京京”服务名片首都之窗还陆续推出了微信端的“京京”便民服务贴、“京京”解决身边事儿、“京京”词说政务以及北京市政务公开惠民便民地图、办身份证、办居住证等13个便民服务微信小程序,如此充满创新创意的服务方式让每一位访问“首都之窗”及“京京”智能问答平台的市民网民都能感受到温暖和方便,经专家组综合评议推荐首都之窗为2018年度中国最具创新力政务网站!
第二系列:2018年度中国“互联网+”创新型服务平台
评估要点:2018年度中国“互联网+”创新型服务平台,测评范围包括各级党务政务网站和政务新媒体(含APP、微博、微信、头条号等),主要依据Tahaoo互联网+创新力指数结合各政务平台的管理、服务、设计、特色等方面的突出表现来综合评定。

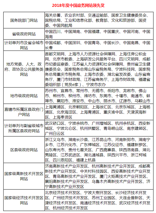
第三系列:2018年度中国政务网站领先奖
评估要点:中国政务网站领先奖评估推荐主要针对最具影响力党务政务网站范围之外的党务政务网站进行测评,领先奖即综合影响力、工作绩效相对领先,根据2018年政务网站评估指标体系结合Tahaoo互联网+影响力指数,参考单位自荐及专家推荐材料等综合评定。

第四系列:2018年度中国政务网站优秀奖
评估要点:中国政务网站优秀奖评估推荐主要针对最具影响力和领先奖之外的党务政务网进行测评,优秀奖即综合影响力、工作绩效表现优秀,根据2018年政府网站评估指标体系参考Tahaoo互联网+影响力指数,结合各单位自荐及专家推荐材料等综合评定。

第五系列:2018年度中国最具影响力外文版政府网站
2018年我国对外合作迎来了诸多盛会,一带一路和对外贸易合作取得了丰硕成果,博鳌亚洲论坛、上海合作组织峰会、中非合作论坛、中国国际进口博览会、世界互联网大会等重大活动的成功举办向全世界展示了一个开放、创新、包容的新时代中国形象。在此背景下,我国外文版政府网站也日益成为我国对外宣传交流、招商引资、提升政府国际形象的主要平台和推动全球合作共赢的重要载体,发挥着越来越重要的作用。为进一步推动我国外文版政府网站建设,确保能够承载新时代赋予外文版政府网站的重要使命,根据国务院办公厅印发《关于加强政府网站信息内容建设的意见》中关于各级政府规范外语版网站内容的总要求,中国信息化研究与促进网联合中国日报网、太昊国际互联网评级、国衡智慧移动大数据联盟连续第七年组织开展全国外文版政府网站评估。今年的评估依据《2018年度中国政府网站外文版国际化程度评估指标》,通过软件测评、单位自荐、专家评审和综合评估等多个环节对我国外文版政府网站建设情况进行了综合分析和研究。现将评估成果予以公布:

今年参与评比的外文版政府网站有600多家,在数量上相比去年有了很大的提高。各级政府机构和部门越来越重视外文版网站的建设,希望通过外文电子平台来展示自身的丰富的旅游文化资源、宜居的生活环境和良好的投资环境,进一步提升自身国际形象,吸引更多外国人前来旅游、生活、工作和投资。总体而言,外文版政府网站建设正处于快速发展的阶段,但在网页设计、外文内容制作和运营维护水平上参差不齐。其中不乏很多专业化水平很高的网站,如国务院英文网、国资委英文网、以及刚组建不久的国际合作发展署的英文网等,这些网站页面设计国际化,外文内容符合外国人阅读习惯,内容运营上灵活运用各种最新的媒介方式,更新及时,真正讲好中国故事,已经成为外文版的标杆性网站。通过这些标杆性网站的指引,并随着各级政府在外文版网站建设投入越来越多,一个面向世界展示开放、创新、包容的新时代中国形象的外文版政府网站集群的行程指日可待。
第六系列:2018年度中国最具影响力政务新媒体评估
促进网评估组通过对2018年我国政务新媒体进行系统研究和分析发现以下几大特点:首先,随着“互联网+”和数字中国工作的持续推进,我国党务政务新媒体不仅仅承载着传播党和政府声音、开展政策解读、回应公众关切等重要职责,网民对政务新媒体更提出了直接咨询和办事服务的迫切需求。其次,在2018年有65.4%的国务院部门网站、96.9%的省级政府网站、96.9%的计划单列市及省会城市以及超过70%的地级市政府网站实现了与政务微博、微信、移动客户端的融合发展,政务新媒体数量较之2017年继续稳步增长。第三,随着抖音、快手等短视频的持续走热,我国视频政务新媒体账号数量快速增加,正式开启了具有视频特色政务新媒体建设新趋势,政务新媒体实现“网民到哪儿,账号就开到哪儿”。第四,小程序、人工智能等技术与政务新媒体快速融合,部分单位实现政务网站与新媒体的数据互联互通,逐步将政务新媒体打造成为一个集宣传、解读、引导、互动和办事功能于一体的综合型服务平台,为政务新媒体注入新的发展动力。
结合上述特点,评估组依据国务院办公厅发布的《关于进一步做好政务新媒体工作的通知》《政府网站发展指引》等关于政务新媒体的文件要求,拟定了《2018年中国政务新媒体评估指标》,通过对全国党务政务新媒体(包括微博、微信、APP、头条号等)数据的采集,从五大纬度十四个二类指标开展分析测评,参照Tahaoo互联网+影响力指数及抽样调查、单位自荐、专家推荐、综合测评等多种手段,推荐评估出以下最具影响力政务新媒体:

第七系列:2018年度中国优秀政务新媒体
评估要点:中国优秀政务新媒体估推荐主要针对最具影响力之外的党务政务新媒体进行测评,优秀奖即综合影响力、工作绩效表现优秀,根据《2018年中国政务新媒体评估指标》参考Tahaoo互联网+影响力指数,结合各单位自荐及专家推荐材料等综合评定。

通过促进网评估组对全国党务政务网站、政务新媒体以及“互联网+政务服务”工作2018年全面的研究、分析与测评,总结出以下几大发展趋势和先进典型:
一、我国各级党务政务网络信息化、数字化平台正朝着党中央确立的国家治理体系治理能力现代化改革发展的总目标大踏步前进!
2018年是十九大胜利召开后的第一个开局年,也是党中央国务院全面深化体制机制改革的关键年。2018年3月11日十三届全国人大一次会议表决通过《中华人民共和国宪法修正案》,2018年3月21日,中国共产党第十九届三中全会通过了《深化党和国家机构改革方案》,这些国家重大改革措施的颁布和实施吸引了社会各界尤其是网络网民的持续关注和热议。在上述背景下,我国各级党务政务网络信息化平台充分做到了及时发布高层动态、实时传播权威声音、有效引导社会舆论、权威解读政策法规、认真听取社情民意、积极回应网民关切、快速办理服务事项等工作要求,从多个维度为国家治理体系治理能力探索出一条信息化、数字化和现代化的发展模式,得到社会公众和广大网民的普遍支持和认可。全国各级党政网络信息化平台始终坚持以习近平新时代中国特色社会主义思想为指导,始终坚持以人民为中心,统筹推进“五位一体”总体布局,协调推进“四个全面”战略布局,朝着党中央确立的国家治理体系治理能力现代化建设大踏步前进!
二、我国电子政务和数字政府建设势头强劲,各级党务政务网络信息化平台影响力持续增强,政府数据共享、业务交换和综合运营保障服务平台建设不断完善。
2018年我国已制定实施《政务信息资源共享管理暂行办法》、《政务信息资源目录编制指南(试行)》,初步建成统一数据共享交换平台,数据共享交换总量达到120亿条。国家电子政务外网已连接130个中央单位和24.4万个地方单位,承载13个全国性应用。国家人口基础信息库实现13项基础信息的共享,国家法人基础信息库实现9项基础信息的共享。全国交通一卡通互联互通工作快速推进,累计发卡1100万张,完成180个地级市以上城市互联互通,综合交通出行大数据开放平台已接入25个交通运输主管部门和41家企业机构的原始数据112项,服务数据26项,开放数据超过7TB。国家企业信用信息公示系统实现政府部门间涉企信息统一归集共享公示,查询量达169.8亿人次,为推进事中事后监管提供了强有力支撑。我国社会保障服务不断拓展,社保卡持卡人数超过10亿人,覆盖全国99.7%的省份地区,全面支持跨省异地就医持卡直接结算,人社领域实现了就业登记、医保结算、养老金发放、人才服务的普遍应用。以上电子政务和数字政府系统和平台的建设与探索,为我国下一步深入推进供给侧结构性改革、深化市场化改革打下了良好的技术支撑和系统保障,使习近平总书记提出的“没有网络安全就没有国家安全,没有信息化就没有现代化”的互联网治理思想得到了全面落实。
三、“互联网+政务服务”成为国家信息化发展战略的重要组成部分,是贯彻以人民为中心的发展思想,实现信息多跑路、群众少跑腿的关键环节。
2016年7月中办、国办印发《国家信息化发展战略纲要》,2017年1月国务院办公厅印发《“互联网+政务服务”技术体系建设指南》明确提出到2020年底前,建成覆盖全国的整体联动、部门协同、省级统筹、一网办理的“互联网+政务服务”技术和服务体系,我国电子政务就正式进入“互联网+政务服务”的新阶段。2018年6月国务院办公厅印发《进一步深化“互联网+政务服务”推进政务服务“一网、一门、一次”改革实施方案的通知》要求加快构建全国一体化网上政务服务体系,让企业和群众到政府办事像“网购”一样方便;7月,印发《国务院关于加快推进全国一体化在线政务服务平台建设的指导意见》提出要全面实现全国“一网通办”,北京、上海、广东、浙江都相继开通了“互联网+政务服务”平台和“一网通办”窗口,办事服务流程进一步优化,办事内容进一步丰富,群众满意度持续增强。全国31个已建成的省级网上政务服务平台发布了54440项政务服务事项的办事指南、网上办理、结果查询服务;提供22152项省本级行政许可事项中,16168项已经具备网上在线预约预审功能条件,占比72.98%,平均办理时限压缩24.96%。从我国“互联网+政务服务”工作的持续推进,成为国家信息化发展战略的重要组成部分可以看出,只要我们把坚持推进党务政务信息化、数字化平台建设与人民群众日益增长的各类政务服务需求的发展主线紧密结合,全力推进让信息多跑路、群众少跑腿的工作目标,人民群众在国家信息化、数字化发展中就能有更多、更直接、更实在的获得感、幸福感和安全感。
四、中央纪委国家监委网站连续多年蝉联中国最给力党务政务网站,为全国各级党务政务网站及政务新媒体探索出增强透明度、主动公开、积极作为的工作思路和方法。
中央纪委国家监委网站是由中共中央纪律检查委员会、中华人民共和国国家监察委员会主办的综合性党务政务门户网站。原名“中央纪委监察部网站”,于2013年9月2日正式上线,2018年3月20日更名为“中央纪委国家监委网站”。网站累计发布信息8.2万余条,总访问量突破45亿次、日均访问量超350万次。中央纪委国家监委网站的主要的建设和运营经验:一是能创新体制,深入推进网报深度融合,权威精准解读党中央和中央纪委推进全面从严治党、加强党风廉政建设和反腐败斗争重大决策部署;二是能创新表达,加强传播手段和话语方式创新,积极尝试最新媒体技术和表达方式,勇于探索党务政务网站办网新模式,不断推出有创意、有温度、接地气的报道。具体措施包括:立足互联网和社交媒体特点及受众潜在需求,顺应互联网视频传播新趋势,在短视频上全面发力。不断增强新闻意识,抓住重要时间节点,综合运用多媒体表达方式,实现宣传报道小而精、多而美。在H5、小游戏等技术运用上更加娴熟,围绕深化国家监察体制改革,独家推出监察法知识小测试H5,24小时内数百家媒体转发,答题点击量超过100万,同时还注重丰富表达方式,打造传播中华民族优秀传统文化、激发社会正能量的阵地,以内容差异化打造核心竞争力。三是创新平台,科学认识网络传播规律,倾力打造网端微立体传播平台,提升网友阅读体验,增加用户粘性,使互联网这个最大变量变成事业发展的最大增量。自2013年上线以来至今连续6年持续发力,步步积累,久久为功!他们能取得今天的成绩充分体现了中央纪委国家监委网站领导和工作同志们始终自觉同党中央保持高度一致,坚持贯彻落实党的十九大全面从严治党战略部署,坚持鲜明的政治导向,加强网络正能量传播,牢牢掌握舆论引导的主动权,为国家纪检监察网络宣传工作开创了新局面。中央纪委国家监委网站敢于亮剑的精神获得社会各界与网民群众的广泛支持和热烈拥护,为全国各级党务政务网站及政务新媒体探索出增强透明度、主动公开、积极作为的方法和思路。
五、中央政法委中国长安网及客户端和微博与“长安剑”微信公众号共同构建了我国政法信息化、数字化网络全媒体平台和多维立体全息矩阵,成为稳步推进依法治国工作的核心平台和第一门户。
中国长安网是中央政法委官方网站,2012年8月1日正式上线、2015年9月中国长安网客户端开通、2016年官方微博开通,中国长安网还构建了全国32个省级长安网群、2000余家市县区级长安网群,成为国内覆盖面最广、应用平台最多、基层响应互动最及时的政法信息化、数字化网络全媒体平台。2017岁末2018年初,中国长安网主动设置议题,运用行政资源和社会资源,开展“江歌案”东京开庭直播,达到3亿阅读量,连续一周位列全国政务微博排行榜第一名。2018年中央政法委陈一新秘书长明确提出全国政法网络新媒体要做到“三四五六”的创新举措:应对“三大挑战”,开展“四大宣传”,提升“五个能力”,抓好“六项保障”,同时要求大家坚持八种理念实现八个转变的工作思路。在上述工作思路的科学指引下,中国长安网群的建设和发展又有了新的飞跃。中国长安网在原有政法信息化、数字化网络全媒体平台的基础上全国首家开创性的构建起了以中国长安网官方门户为核心,APP、微博、微信、短视频等各类新技术新应用平台为辅助的政法网络宣传运营多维立体全息矩阵,通过搭建政法综治政务信息的发布平台,政法媒体新闻报道的集纳平台,政法系统新媒体作品的分享平台,政法干警网上文化生活的展示平台和政法系统联系群众的服务平台等“五大平台”,推动实现“四个服务”即服务于党和国家大局,服务于中央政法单位,服务于全国政法系统和干警,服务于广大网民,为中央深入推进社会治安综合治理创新工作做出了重要贡献。特别值得一提的是,中国长安网应用新技术发展新业务方面也是走在了全国前列,结合自身多年在视频领域的深厚积累和队伍建设,在2018年中国正式开启“短视频元年”以来更是迎来了厚积薄发的井喷式发展。短短俩个月内,中国长安网入驻目前全国排名第一、第二的快手、抖音短视频平台,视频播放量均在“巨量级”2000万次点击以上,其中,《穿着婚纱来见你》和《民警飞身扑救轻生男子》两个视频,甚至达到近5000万人次和7300多万人次的播放量,创下“抖音”多项纪录(破3000万最快记录、24小时6000万用户每人看过)。中国长安网群在2018年构建的全国政法网络全媒体平台和多维立体全息矩阵的运营模式,成为推进依法治国工作的核心平台与第一门户,值得全国各级党务政务网络信息化管理和应用部门深入学习与借鉴。
六、根据国务院办公厅信息公开办最新公布的政府网站抽查通报,绝大多数政府网站运行情况良好,但部分网站也存在用户导向和流量意识不到位等问题,需进一步加强准确度高可用性强的智能咨询平台建设,加大人工智能技术在政务服务和数字政府中的推广和应用。
2018年8月7日“政能亮“大风号发布评论员文章《政府网站也该有点“流量焦虑”》,根据国办信息公开办通报的2018年第二季度全国政府网站抽查情况显示:我国正在运行的政府网站有22206家,国办信息公开办随机人工抽查了441个政府网站,抽查总体合格率为96%。各地区、各部门抽查了12286个政府网站,抽查总体合格率97%。评论员指出我国绝大多数政府网站运行情况良好,但部分网站还存在用户导向和流量意识不足,主要包括以下几方面的问题:第一,政府网站的运行理念应该学学用户导向的思维,使用户体验真正成为政府网站设计和运行的指挥棒。第二、应积极推动民众和企业的参与,方便网民针对政务服务的提问。这些很多提问涉及异地办理结婚证、申请居住证、更换身份证、了解户籍信息等政务服务程序,原本应该是政府网站应该提供的信息,但网民却不得不悬赏提问并互助解决。个别政务新媒体出现了“雷人雷语”,在社会造成不良影响。评估组在研究测试全国各级政府网站和政务新媒体中发现,绝大部分已上线的智能咨询问答都不能准确及时的回复,导致网民体验差、政府网站功能不到位等问题。北京市政府门户首都之窗及其微信公众号“京京“智能问答平台,比较好的解决和回复了网民提出的问题,测试问答回复准确率达到90%以上,是目前国内少数应用较好的智能咨询应答平台之一,希望全国各地政府网站能予以参考。
在本报告即将发布之际,2018年12月18日习近平总书记在庆祝改革开放40周年大会上发表了重要讲话,全面回顾了中国改革开放40年的光辉历程,总结改革开放的伟大成就和宝贵经验,动员全党全国各族人民在新时代继续把改革开放推向前进,为实现“两个一百年”奋斗目标、实现中华民族伟大复兴的中国梦不懈奋斗。改革开放40年的实践启示我们:创新是改革开放的生命。实践发展永无止境,解放思想永无止境。我们这么大一个国家,就应该有雄心壮志。建成社会主义现代化强国,实现中华民族伟大复兴,是一场接力跑,我们要一棒接着一棒跑下去,每一代人都要为下一代人跑出一个好成绩。全党全国各族人民要更加紧密地团结在党中央周围,高举中国特色社会主义伟大旗帜,不忘初心,牢记使命,将改革开放进行到底,不断实现人民对美好生活的向往,在新时代创造中华民族新的更大奇迹!创造让世界刮目相看的新的更大奇迹!
以上为2018年中国优秀政务平台推荐及综合影响力评估结果的全部通报。有关评估工作详情请登陆:促进网(www.ceirp.cn)和促进号(www.cujinhao.cn)查询。
联系人:曾勇、杨琪
联系电话:010-62385883 工作邮箱:egov@ceirp.cn
分享让更多人看到
推荐阅读
相关新闻
- 评论
- 关注



























第一时间为您推送权威资讯
报道全球 传播中国
关注人民网,传播正能量